Organisation
Une organisation au service de la connaissance, de l’innovation, de l’expertise et de l’appui aux politiques publiques, avec 18 centres de recherche au cœur de dynamiques régionales et 14 départements qui animent des communautés de recherche pluridisciplinaires.
Nos 18 centres de recherche

Centre | Présidence |
---|---|
Antilles-Guyane | Harry Archimède |
Bourgogne-Franche-Comté | Cécile Détang-Dessendre |
Bretagne-Normandie | Florent Guhl |
Clermont - Auvergne-Rhône-Alpes | Emmanuel Hugo |
Lyon-Grenoble - Auvergne-Rhône-Alpes | Pascal Boistard |
Corse | André Torre |
Grand Est-Colmar | Serge Kauffmann |
Grand Est-Nancy | Christophe Schwartz |
Hauts-de-France | Julien Fosse |
Île-de-France - Jouy-en-Josas-Antony | Nathalie Touze |
Île-de-France - Versailles-Saclay | Olivier Sandra |
Nouvelle-Aquitaine-Bordeaux | Olivier Lavialle |
Nouvelle-Aquitaine-Poitiers | Frédéric Gaymard |
Occitanie-Montpellier | Sylvain Labbé |
Occitanie-Toulouse | Pierre-Benoit Joly |
Pays de la Loire | Emmanuelle Chevassus-Lozza |
Provence-Alpes-Côte d’azur | Frédéric Carlin |
Val de Loire | Cécile Berri |
Un siège bi-site :
Siège | Administratrice |
---|---|
Centre-siège Paris-Antony | Karine Gueritat |
Un délégué régional Île-de-France :
Délégué régional Île-de-France | Loïc Lepiniec |
---|
Nos 14 départements de recherche
Département de recherche | Cheffes et chefs de département |
---|---|
ACT : Action, transitions et territoires Transformations de l’agriculture, des systèmes socio-écologiques et des systèmes alimentaires, du point de vue des acteurs et de leurs actions | Christophe Soulard |
AGROECOSYSTEM : Agroécosystèmes Conception et évaluation des agroécosystèmes ; compréhension de leur fonctionnement et de leur évolution à différentes échelles d’organisation | Thomas Nesme |
ALIM-H : Alimentation humaine Relations alimentation, santé, environnement et société ; sécurité nutritionnelle et toxicologique des aliments | Lionel Bretillon |
AQUA : Ecosystèmes aquatiques, ressources en eau et risques Fonctionnement et évolution des écosystèmes aquatiques, du cycle de l’eau et des cycles biogéochimiques | Mohamed Naaim |
BAP : Biologie et amélioration des plantes Compréhension des grandes fonctions du végétal ; gestion et valorisation de la diversité génétique | Norbert Rolland |
ECODIV : Ecologie et biodiversité Structure, fonctionnement et évolution des écosystèmes continentaux faiblement anthropisés | Catherine Bastien |
ECOSOCIO : Economie et sciences sociales Fonctionnement et évolutions économiques et sociales de l’agriculture, des industries agroalimentaires, de l’alimentation et de l’environnement | Pierre Dupraz |
GA : Génétique animale Dynamique évolutive et fonctionnement des génomes animaux ; architecture génétique des caractères ; gestion et valorisation de la variabilité génétique | Hélène Gilbert |
MATHNUM : Mathématiques et numérique Mathématique, informatique et intelligence artificielle; sciences et technologies des données et du numérique ; modélisation et systèmes complexes | Nadine Hilgert |
MICA : Microbiologie et chaîne alimentaire Fonctionnement, gestion et valorisation des microorganismes et des écosystèmes microbiens (alimentation, santé, biotechnologies) | Christophe Chassard |
PHASE : Physiologie animale et systèmes d’élevage Conception de systèmes d’élevage durables favorisant le bien-être animal ; mécanismes d’élaboration des phénotypes, des comportements et des produits | Xavier Fernandez |
SA : Santé animale Santé des animaux d’élevage en lien avec la santé humaine : prévenir, détecter et lutter contre les maladies dues aux agents infectieux et chimiques | Pauline Ezanno |
SPE : Santé des plantes et environnement Protection et santé des cultures dans le respect de l’environnement, de la plante au paysage | Marie-Hélène Ogliastro |
TRANSFORM : Aliments, produits biosourcés et déchets Processus de transformation de matières organiques en aliments et produits bio-sourcés ; valorisation des résidus de l’activité humaine | Johnny Beaugrand |
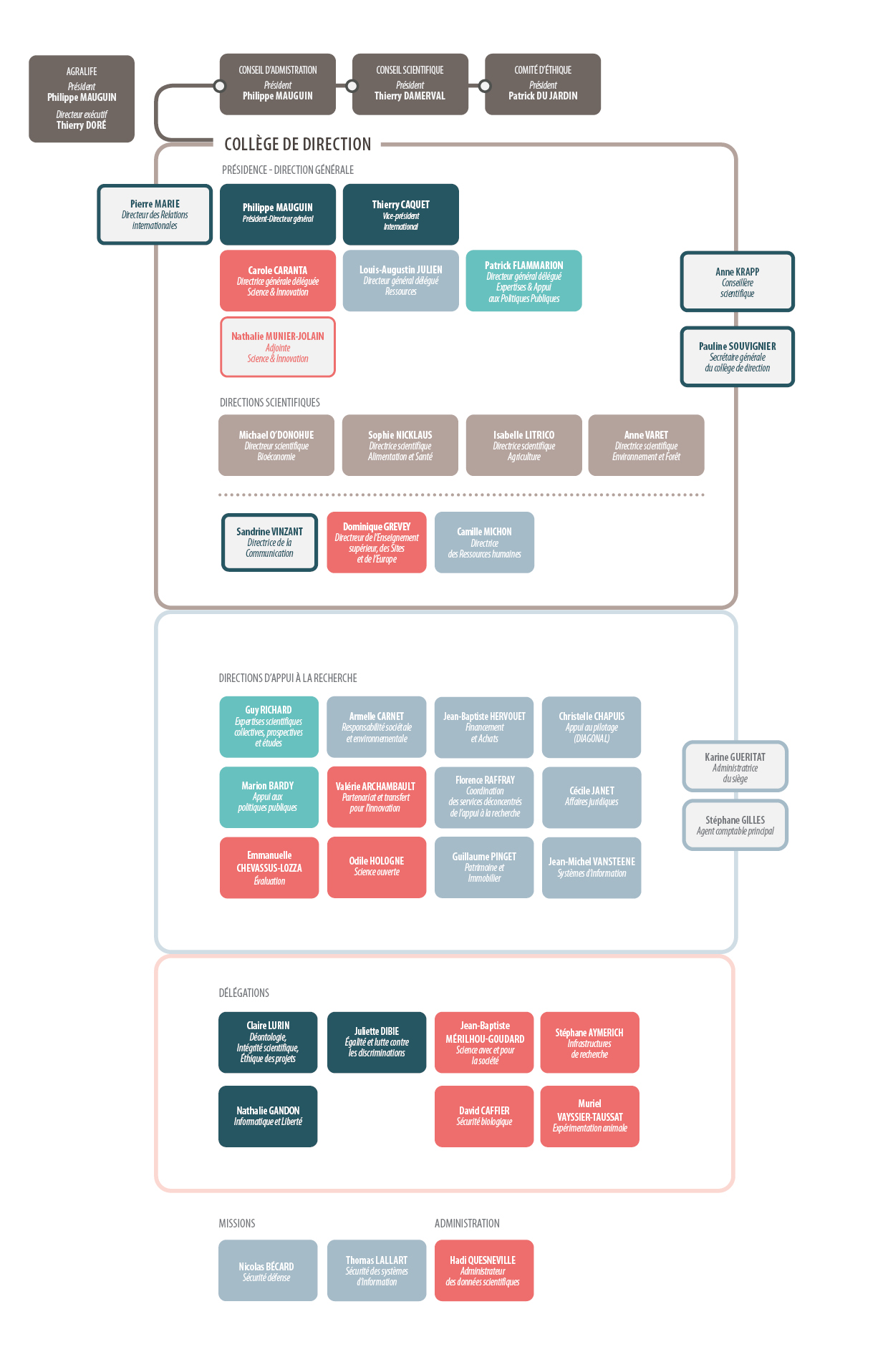
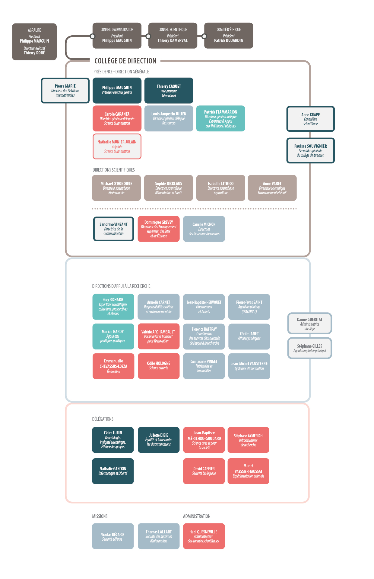
Gouvernance
Organigramme

Conseils
Conseil scientifique - Philippe Gillet
Conseil d’administration - Philippe Mauguin
Comité d’éthique - Patrick Du Jardin
Président-directeur général

Philippe Mauguin, PDG

Pierre Marie,
directeur des Relations internationales >>

Claire Lurin,
déléguée à la déontologie, à l’intégrité scientifique et à l’éthique des projets de recherche

Juliette Dibie,
déléguée à l'égalité et à la lutte contre les discriminations

Nathalie Gandon,
déléguée Informatique et liberté
Directions scientifiques

Isabelle Litrico,
directrice scientifique Agriculture >>

Anne Varet,
directrice scientifique Environnement et Forêt >>

Sophie Nicklaus,
directrice scientifique Alimentation et Santé >>

Monique Axelos, directrice scientifique Bioéconomie
Direction générale déléguée Expertise & Appui aux politiques publiques

Marion Bardy,
direction Appui aux politiques publiques >>
Direction générale déléguée Science & Innovation

Valérie Archambault,
direction Partenariat & Transfert pour l’innovation

Frédéric Gaymard,
direction à l’Évaluation

Dominique Grevey,
direction Enseignement supérieur, Sites et Europe
Stéphane Aymerich,
délégué
aux Infrastructures de recherche

David Caffier,
délégué à la Sécurité biologique

Jean-Baptiste Merilhou-Goudard,
délégué Science avec et pour la société

Muriel Vayssier-Taussat
déléguée Expérimentation animale
Direction générale déléguée aux Ressources

Louis-Augustin Julien,
DGD Ressources

Armelle Carnet,
direction de la Responsabilité sociétale et environnementale (RSE)

Camille Michon,
direction des Ressources humaines

Florence Raffray,
direction de coordination des SDAR (services déconcentrés d'appui à la recherche)

Jean-Baptiste Hervouet,
direction du Financement et des Achats

Stéphane Gilles,
Agence comptable principale

Guillaume Pinget,
direction du Patrimoine et de l’Immobilier

Pierre-Yves Saint,
direction d’Appui au pilotage (Diagonal)

Cécile Janet,
direction des Affaires juridiques

Jean-Michel Vansteene,
direction des Systèmes d’information

Thomas Lallart,
Sécurité des systèmes d'information

Nicolas Bécard,
Mission Sûreté défense – fonctionnaire Sécurité défense

Karine Gueritat,
administration du centre-siège
Récapitulatif des nominations
Pour accéder au récapitulatif des nominations au sein de l’institut et des délégations de signature et/ou de pouvoirs afférentes, depuis la création d'INRAE au 1er janvier 2020 consulter la page Nominations & Délégations à INRAE