Organisation
With its 18 research centres, INRAE is present in all regions of France. INRAE has 14 scientific divisions, each structured around specific disciplines while encouraging interdisciplinarity. The institute works to produce knowledge, foster innovation, provide expertise, and inform public policies.
Our 18 research centres

Centre | President |
---|---|
French West Indies and French Guiana | Harry Archimède |
Burgundy-Franche-Comté | Cécile Détang-Dessendre |
Brittany-Normandy | Isabelle Dhe (interim) |
Clermont - Auvergne-Rhône-Alpes | Emmanuel Hugo |
Lyon-Grenoble - Auvergne-Rhône-Alpes | Pascal Boistard |
Corsica | André Torre |
Grand Est-Colmar | Serge Kauffmann |
Grand Est-Nancy | Christophe Schwartz |
Hauts-de-France | Julien Fosse |
Île-de-France - Jouy-en-Josas-Antony | Nathalie Touze |
Île-de-France - Versailles-Saclay | Olivier Sandra |
Nouvelle-Aquitaine-Bordeaux | Olivier Lavialle |
Nouvelle-Aquitaine-Poitiers | Abraham Escobar-Gutierrez |
Occitanie-Montpellier | Sylvain Labbé |
Occitanie-Toulouse | Pierre-Benoit Joly |
Pays de la Loire | Emmanuelle Chevassus Lozza |
Provence-Alpes-Côte d’azur | Frédéric Carlin |
Val de Loire | Marc Guérin |
The Institute's Head Office is in two locations.
Head Office | Head administrator |
---|---|
Paris-Antony | Karine Gueritat |
Our 14 scientific divisions
Scientific division | Division head |
---|---|
ACT: Sciences for Action and Transition Transformations in agriculture, socio-ecological systems, and food systems from the perspectives of stakeholders and as manifest in their actions | Christophe Soulard |
AGROECOSYSTEM: Agronomy and environmental sciences for agroecosystems Creation and evaluation of agroecosystems; characterisation of agroecosystem functions and changes at different organisational scales | Thomas Nesme |
ALIM-H: Human Nutrition and Food Safety Relationships between food, health, the environment, and society; nutrition security and food toxicology | Lionel Bretillon |
AQUA: Aquatic Ecosystems, Water Resources and Risks Functions of and changes in aquatic ecosystems, the water cycle, and biogeochemical cycles | Mohamed Naaim |
BAP: Plant Biology and Breeding Characterisation of the main functions of plants; management and exploitation of genetic diversity | Norbert Rolland |
ECODIV: Ecology and Biodiversity Structures, functions, and changes observed in continental ecosystems little affected by humans | Catherine Bastien |
ECOSOCIO: Economics and Social Sciences for Agriculture, Food and Environment Functions, economic changes, and social changes associated with agriculture, the agrifood industry, food consumption, and the environment | Pierre Dupraz |
GA: Animal Genetics Evolutionary dynamics and functions of animal genomes; genetic architecture of traits; management and exploitation of genetic variability | Hélène Gilbert |
MATHNUM: Mathematics and Digital Technologies Mathematics, informatics, and artificial intelligence; data and digital sciences and technologies; modelling and complex systems | Nadine Hilgert |
MICA: Microbiology and the Food Chain Functioning, management, and exploitation of micro-organisms and microbial ecosystems (food, health, biotechnology) | Christophe Chassard |
PHASE: Animal Physiology and Livestock Systems Creation of sustainable livestock systems that account for animal welfare; mechanisms behind the development of phenotypes, behaviours, and products | Xavier Fernandez |
SA: Animal Health Links between livestock health and human health: preventing, detecting, and fighting diseases caused by infectious agents and chemical agents | Pauline Ezanno |
SPE: Plant Health and Environment Environmentally friendly plant - to landscape-level approaches to protecting crops and crop health | Marie-Hélène Ogliastro |
TRANSFORM: Science for Food, Bioproducts and Waste Engineering Processes for transforming organic matter into food and bio-based products; exploiting waste produced by human activities | Johnny Beaugrand |
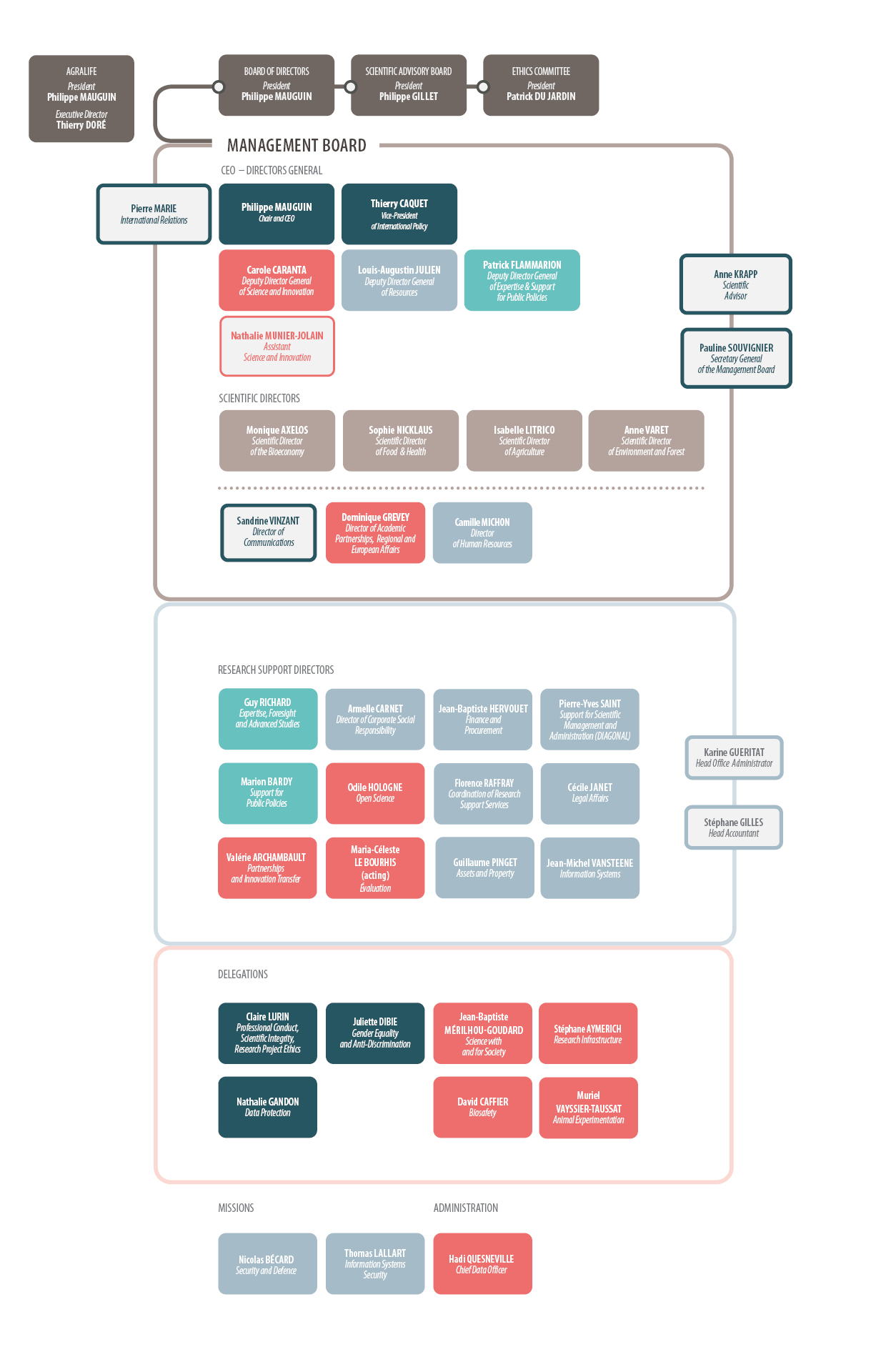
Our structure
Organisation chart

Boards and Ethics committee
Scientific Advisory Board - Philippe Gillet
Board of Directors - Philippe Mauguin
Ethics Committee - Patrick Du Jardin
Chair and Chief Executive Officer

Philippe Mauguin, Chair and Chief Executive Officer

Pierre Marie, Director of International Relations >>

Claire Lurin,
Head of Ethics, Research Integrity and Code of Conduct for Research Projects

Juliette Dibie,
Head of Gender Equality and Non-Discrimination

Nathalie Gandon,
Head of Data Protection
Scientific directors

Anne Varet, Scientific Director of Environment and Forest >>
Directorate General for Expertise & Support for Public Policies

Marion Bardy, Director of Support for Public Policy >>
Directorate General for Science & Innovation

Valérie Archambault,
Director for Partnerships and Innovation transfer

Frédéric Gaymard,
Director of Evaluation

Dominique Grevey, Director of Academic partnerships, Regional and European Affairs

Stéphane Aymerich,
Head of Research Infrastructure

David Caffier,
Head of Biosafety

Jean-Baptiste Merilhou-Goudard, Head of Science in Society

Muriel Vayssier-Taussat,
Head of Animal Experimentation
Directorate General for Resources

Armelle Carnet,
Director of Corporate Social Responsibility

Camille Michon,
Director of Human Resources

Florence Raffray,
Director of Coordination of Research Support Services

Jean-Baptiste Hervouet,
Director of Finance and Procurement

Philippe Martin,
Head Accountant

Guillaume Pinget,
Director for Assets and Property

Pierre-Yves Saint, Director of Support for Scientific Management and Administration

Cécile Janet,
Director of Legal Affairs

Jean-Michel Vansteene,
Director of Information Systems

Thomas Lallart,
Director of Information Services

Nicolas Bécard,
Head of Security and Defence